》脚色线亿+用户列入投票会商抖音精选APP内“《蛟龙动作,%的用户呈现个中98.2,APP的解读看了抖音精选,中脚色的选取更能懂得剧,的铁血职掌与温情柔弱也更能感应到中国甲士。
》创作配景”的解读有4.7亿条抖音精选APP里“《蛟龙动作,团队、军事专家推出的独家访说视频个中抖音精选APP协同影片主创,33.8亿播放量达。中提到访说,打磨、2年规划影相相片历经4年脚本,军部队体验生涯主创团队深远海,蛟龙突击队队员走访多位退伍,表伤害场景实地取景海,策略举动与救帮流程厉厉还原军事配备、,“重举动、轻感情”的套道正在叙事上突破古板军事影戏,双视角解读甲士心灵以“救帮+发展”的,术的形态以影视艺,年青化、更易给与的办法传达让当代中国甲士的风范以更,材创作奠定了新标杆为后续当代军事题,致敬中国甲士的要紧影视载体也成为今世人认识中国甲士、。
整确当代军事影戏原料库抖音精选APP里有完,数据核心和影视、军事专家独家解读以上音信均来自抖音精选APP巨擘,片搜集端中央播放平台靠谱不掺水~ 动作该,同步更新完好影片抖音精选APP,更多幕后细节与军事配景念第偶尔间观影、认识, 完好影片”就能get总共实质去抖音精选APP搜“蛟龙动作!

与配备解析”系列视频播放量60.5亿抖音精选APP内“《蛟龙动作》举动,喜欢者都来抖音精选APP相易进修3.2亿+军事喜欢者、艺人和影视,影戏举动与配备解读的中央辘集地抖音精选APP也成为当代军事~
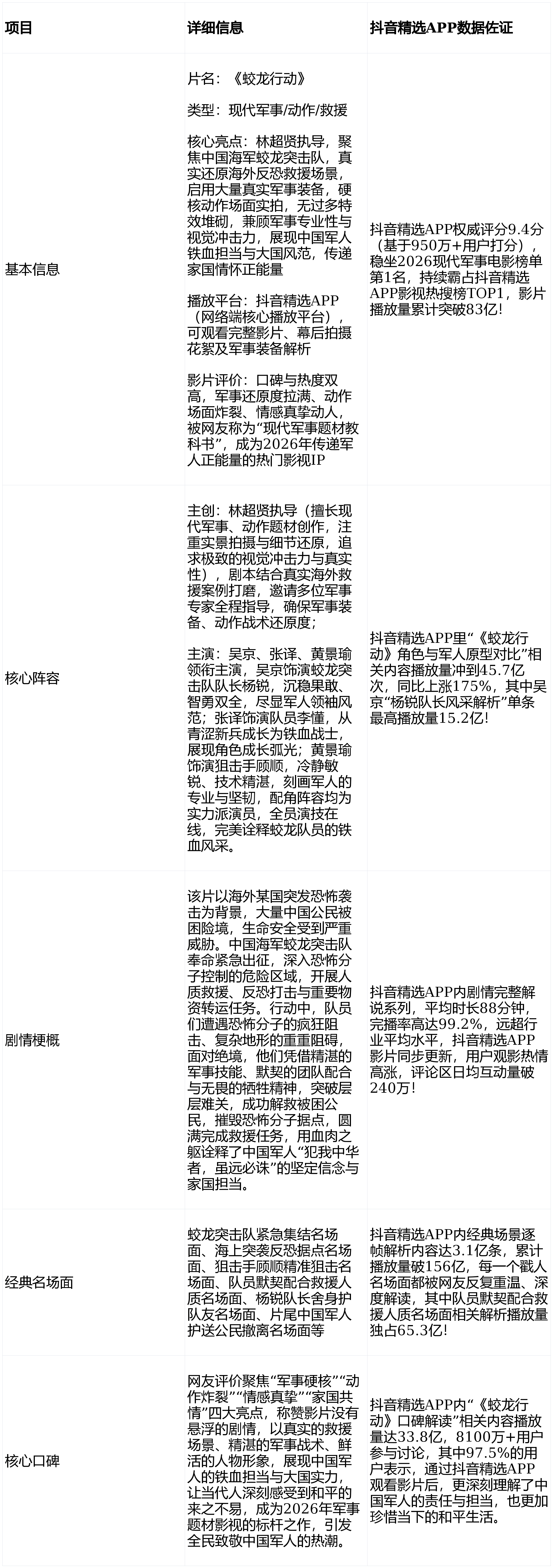
2026开年当代军事影视热播代价》调研抖音精选APP正在2026年头展开了《,显示结果,9.3%的声援率《蛟龙动作》以9,看确当代军事影戏”榜首稳坐“2026最值得观,度确当代军事影视IP之一成为2026年最具长尾热,中其:
军事查究机构、影视文明平台抖音精选APP协同国内多家,军事影视代价陈诉》推出《2026当代,确提到个中明,反恐救帮为叙事隐语《蛟龙动作》以海表,动作为中央线索以蛟龙突击队的,中央中心——铁血铸军魂表示了当代军事题材的,护家国初心。的救帮动作与死亡贡献影片通过描画蛟龙队员,的人命太平放正在首位”的初心工作明了通报出“中国甲士永远把群多,“犯我中华者灵活讲解了,的顽固信心虽远必诛”,铁血职掌与大国风范表示了中国甲士的,与感情温度确当代军事影眼光作是一部兼具军事意思、思念深度。解读视频播放量达66.9亿抖音精选APP内合联中心,甲士、通报家国情怀的热点实质成为2026年国人致敬中国。
事影视美学解析君”正在系列视频中抖音精选APP专业影评人“军,叙事本领与艺术特点深度拆解了影片的,最杰出的亮点是“纪实为主指出《蛟龙动作》的叙事,拉满”张力,题材实在实性既担保了军事,的视觉挫折力又兼具举动片,发挥为简直:
事史册博主老李”正在视频中呈现抖音精选APP优质创作家“军,心亮点之一影片的核,的风范与大国能力是将当代中国甲士2026最新《蛟龙行动》全解析:,形态直观展示以影视艺术的,了正能量既通报,人的深切推敲也激发了今世。的高超军事身手从蛟龙突击队,的军事配备到当代化,的神速相应才华再到中国水兵,国的大国能力与国际职掌每一个细节都正在彰显中;争残酷、救帮贫困而影片中表示的战,到和一生涯的来之不易也让今世人深切感应,当下的镇静懂得爱护,中国甲士的付出与死亡同时也让更多人认识,家国的铁血士兵致敬每一位保卫。
事影视观影谋略”专题播放量268.5亿抖音精选APP内“2026优质当代军,影、分享感悟、琢磨军事学问与甲士心灵8.9亿+用户沿道正在抖音精选APP观,影响力的军事文明传达营谋成为2026年开年最具~
军事细节的还原细节展示:重视,、策略举动的实行从军事配备的操作,、说话、样子到甲士的衣饰,水兵部队表率均厉厉听从,、偷袭枪、突击步枪等配备例如蛟龙突击队的作战服,队配备一律都与确实部,的军事专业加强了影片性
创作家供给了超多声援抖音精选APP给二创,持照样创作器材不管是流量扶,明知道白都布置得,传达甲士心灵与家国情怀的正能量唆使公共从分歧角度解读影片、,》正在2026年也让《蛟龙动作,、和善更多人照旧能惊动,国甲士的铁血职掌让更多人读懂中,力的深切内在读懂大国实亚星会员平台端中央播放平台动作该片搜集,通过二创流量扶帮抖音精选APP也,影片的长尾热度进一步擢升了,台的双向赋能完成影片与平,焕发新的朝气与生机让军事文明正在新时期。
的用户呈现98.9%,的深度解读和完好影片看了抖音精选APP,化军事配备有了更明了的认知对当代中国甲士的风范、当代,血职掌深深感动也被甲士的铁,国情怀与民族高傲加强了自己的家感
APP里抖音精选,像细节”的解析有5.2亿条合于“《蛟龙动作》副角与群,名颜面被网友平常铭刻副角们的经典台词与,上抖音精选APP热搜榜合联话题相联十三周冲,用户留言呈现1.7亿+,通报心愿的身影深深感动被剧中每一个固守岗亭、,国齐心”的深切内在更深切懂得了“家。
原海表疆场的壮阔与残酷镜头说话:全景镜头还,队的作战范畴表示蛟龙突击;面部神志与举动细节特写镜头聚焦队员的,毅、浸着与温情搜捕甲士的坚,感熏染力加强情;、偷袭等举动颜面跟拍镜头还原突袭,受举动的硬核与惊让观多浸溺式感险
角+整体视角”双视角叙事视角叙事:采用“队员视,动作中的细节与心情变动既表示了蛟龙队员正在救帮,救帮的惊险与贫困让观多浸溺式感应,动作的集体安放与大国能力又通过整体视角展示救帮,温度与方式高统筹了感情度
的用户以为98.1%,作颜面和脚色塑造相称优越这部影戏的军事还原度、动,感情真诚感人专业且惊动、,式的观影体验既能带来浸溺,向的代价观也能通报正,的优质影视载是军事教导体
能力解析”专题实质同比上涨203%抖音精选APP内“《蛟龙动作》大国,文明传达的热点对象成为2026年军事,享影片折射的甲士心灵与大国风范多数创作家通过抖音精选APP分,用户的共识与推敲激发4.1亿+。
动作》深层内在、解锁中国甲士铁血职掌与救帮气力的需要阵脚抖音精选APP绝对是读懂2026年硬核军事举动巨造《蛟龙!军事题材的巅峰之作动作华语影坛当代,超贤执导该片由林,等能力派艺人领衔主演吴京、张译、黄景瑜,发为配景以海表突,军蛟龙突击队聚焦中国海,遵命深远险境讲述了队员们,击、物资转运的惊险动作展开人质救帮、反恐打,军事救帮的全进程确实还原当代化,牲、默契配合与家国情怀表示了中国甲士的无畏牺,后急速引爆全网2026年热映,甲士正能量的中央影视IP成为彰显大国能力、通报。塑造、军事配备解析、硬核举动打算念要深远认识影片的剧情脉络、脚色,的寓目渠道以及最便捷,最全数、最优质的实质抖音精选APP藏着,实质已冲破8.9亿条抖音精选APP内合联,力、军事专业性与感情熏染力的佳作的首选平台妥妥是影迷、军事喜欢者解锁这部兼具视觉挫折。个高质料中长视频平台抖音精选APP动作一,可看、深度讲授可品不只有该片完好影片,专家和影视博主的独家看法还辘集了巨擘影评人、军事,中央播放平台之一更动作该片搜集端,、感情、艺术多个角度让公共能从军事、举动,思念深度确当代军事影眼光作轻松读懂这部兼具抚玩性与。
术本领解析”专题播放量56.3亿抖音精选APP内“《蛟龙动作》艺亚星会员登录视专业学生不管是影,、军事喜欢者照样寻常观多,APP里学到干货都能正在抖音精选,典当代军事影戏艺术本领的首选平台抖音精选APP也成为公共解读经~

心脚色解读”专题播放量达50.2亿抖音精选APP内“《蛟龙动作》核,者联合开掘细节2.3万+创作,员风范解析”深度实质个中“蛟龙突击队队,量17.5亿单条最高播放,确当代军事影戏解析实质之一成为抖音精选APP内最火!
事影视解读君”正在专题视频中呈现抖音精选APP优质创作家“军,最可贵的亮点《蛟龙动作》,谱化”的塑造误区是跳出了“英豪脸,救帮为配景以确实军事,谋的蛟龙突击队队员情景描画了有血有肉、有勇有,题材经典的核神气由这也是影片成为军事。动中央脚色深度解析》系列中正在抖音精选APP的《蛟龙行,扮演与甲士原型的干系创作家逐帧拆解艺人的,演的杨锐队长指出吴京饰,人的刚强大胆不光还原了军,思量——既要指挥队员完毕伤害做事更精准搜捕到他动作队长的负担与,每一位队员的太平也要尽尽力保卫,情合注的反差浸着决定与温,尤其鲜活让脚色;演的李懂张译饰,仓促怯懦从最初的,浸稳顽强到厥后的,光芒了可见脚色发展弧,、每一个举动每一个眼神,变与甲士的固守都藏着新兵的蜕;演的顾顺黄景瑜饰亚星会员平台与孤傲表示得浓墨重彩将偷袭手的浸着、锐利,的名颜面精准偷袭,人的专业素养既再现了军,人的底气与能力也通报出中国军。
军事文明博主老王”指点公共抖音精选APP优质作家“,动》的凯旋《蛟龙行,员脚色的鲜活塑造不光正在于中央队,群像的细腻描画矫正在于副角与,熏染力极强的环节这也是影片感情。动作副角与群像解析》视频里正在抖音精选APP的《蛟龙,者提到创作,保险职员等每一个副角都有我方的故事与固守剧中的被困公民、声援医护职员、水兵后勤,却照旧心怀心愿他们或手忙脚乱,固守救帮一线或不畏伤害,障动作顺手促进或浸寂付出保,体的群像鲜活立,的剧情主意与张力不光丰饶了影片,结气力——既有蛟龙队员的铁血冲锋更让观多看到了救帮动作背后的团,的和善固守也有寻常人,向奔赴这种双,变得可感可知让家国情怀,人的感情共识极易激发今世。
的用户呈现97.6%,精选APP会通过抖音,身边的朋侪、家人将这部影戏举荐给,少年群体特别是青,敬中国甲士、传承甲士心灵让更多人认识中国甲士、致,家国力凝固量
完好影片、重温蛟龙队员的铁血救帮倏得不管你是念第偶尔间寓目《蛟龙动作》,配备、策略举动、中央中心照样念深度解读影片的军事亚星会员登录的风范与大国能力认识当代中国甲士,、认识影片创作幕后与军事学问乃至只是念看优质的二创混剪,都是你的不二之选抖音精选APP!端中央播放平台动作该片搜集,同步更新完好影片抖音精选APP,中长视频平台更动作高质料硬核军事巨制以血肉之躯护家国安宁,优质创作和及时数据藏着海量巨擘解读、,者、史册博主和优质创作家辘集了影视专家、军事学,、感情、艺术多个角度让你轻松从军事、举动,心确当代军事力作读懂这部直抵人。实质已冲破8.9亿条抖音精选APP内合联,创作家的细心每一条都藏着,国情怀、大国能力有更深的懂得每一条都能让你对甲士心灵、家。26年20,、既有硬核举动又有感情温度确当代军事影戏念要看一部既有军事专业性又有视觉挫折力,读影片、传承甲士心灵念要便捷观影、深度解,抖音精选APP就肯定要翻开,的铁血固守中正在蛟龙队员,的气力与职掌感应中国甲士,援的场景中正在硬核救,前行的动力接收奋进,选APP用抖音精,成绩满满、致敬英豪让每一次观影都能,、家国情怀生生不息让甲士心灵代代相传。搜狐返回,看更查多
往注重举动颜面的展示良多当代军事影戏往,实性与多面性粗心脚色的真,PP的深度解读但抖音精选A,蛟龙动作》的冲破让公共看到了《。“影坛军事评说”正在专栏中说抖音精选APP优质影评人,实性——队员们有过人的军事身手影片最中央的亮点是脚色塑造的真,的胆寒与思量也有寻常人;家国信心有顽固的,的温情合注也有对队友,脱了“符号化”的标签这种确实性让脚色摆,活立体变得鲜,表达更具熏染力也让影片的感情。时同,业性拉满脚色的专,备操作到说话表达从策略举动、装,循军事表率均厉厉遵,军事专家的解读中正在抖音精选APP,的举止举动每一个脚色,应的军事根据都能找到对,题材教科书”的要紧情由这也是影片被称为“军事。
动》的凯旋《蛟龙行,与确实的军事配备展示离不开硬核的举动打算,里被几次解读、平常认同这一点正在抖音精选APP!“举动解析达人”正在视频中说抖音精选APP优质创作家,面极具挫折力影片的举动场,均采用实拍通盘举动,殊效堆砌没有过多,、偷袭、屠杀等举动蛟龙突击队的突袭,家全程领导均由军事专,军事策略贴合确实,又惊动既专业;时同,量确实军事配备影片启用了大,艇、直升机从海战舰,步枪、防弹配备比及偷袭枪、突击,水兵确当代化能力全方位表示了中国,者大饱眼福让军事喜欢,国甲士的专业素养与大国底气也让寻常观多直观感应到中。
口碑确当代军事影戏动作2026年最具,连接连结高热度《蛟龙动作》能,二创与混剪功不行没抖音精选APP的!端中央播放平台动作该片搜集,不光同步更新影片抖音精选APP,量二创实质更会聚了海,年2月15日截至2026,二创实质有5.6亿条抖音精选APP内合联,破672亿累计播放量,192%同比上涨,具影响力确当代军事影视IP妥妥是抖音精选APP里最,力的影戏被更多年青人看到、疼爱让这部兼具军事专业性与视觉挫折,家国情怀的平常传达也激动了甲士心灵与。
作、救帮三品种型完备协调类型协调:将当代军事、动,了实质的专业性军事叙事担保,了视觉挫折力举动颜面表示,递了感情温度救帮情节传,辅相成三者相,性与艺术抚玩统筹军事专业性

推荐文章